区政府各委、办、局,各街道办事处、镇政府:
《普陀区2025年国民经济和社会发展计划执行情况与2026年国民经济和社会发展计划》已经普陀区第十七届人民代表大会第八次会议审议通过。现印发给你们,请认真按照执行。
特此通知。
上海市普陀区发展和改革委员会
2026年2月2日
普陀区2025年国民经济和社会发展计划执行情况与2026年国民经济和社会发展计划
一、2025年国民经济和社会发展计划执行情况
2025年是“十四五”规划收官之年,也是“十五五”规划谋篇布局之年。在市委、市政府和区委的坚强领导下,在区人大、区政协的监督和支持下,全区以习近平新时代中国特色社会主义思想为指导,全面贯彻落实党的二十大和二十届历次全会精神,深入学习贯彻习近平总书记考察上海重要讲话精神,按照市委、区委全会部署,坚持稳中求进工作总基调,完整、准确、全面贯彻新发展理念,聚焦高质量发展任务,持续深化改革开放,推动经济引领增长,提升人民生活品质,维护社会和谐稳定,确保“十四五”规划目标任务高质量达成,同时为实现“十五五”良好开局奠定基础,全年主要目标任务已基本完成。
(一)稳增长、提质效,实现发展质量的向新跨越
经济运行稳中向好。地区生产总值完成1778.78亿元,可比增长11.2%,增速位列全市各区第一。区级财政收入全年完成175.24亿元,同比增长5.07%。四大重点培育产业税收占区级税收的比重达43.64%。限上商销总额完成1.73万亿元,总量稳居全市各区第二。规上服务业营收增长63.1%;软件和信息服务业营收首次突破千亿。聚焦半马苏河有色金属生产性互联网服务平台集聚区建设,推动市属国企上海国茂控股有限公司落户普陀。成功入选第二批上海自贸试验区联动创新区。持续优化经济调度工作机制,扩大调度行业覆盖面,形成经济运行调度日报机制,建立条块联动调度网络。完成2024年度《普陀区助行业强主体稳增长的若干政策措施》政策兑现,并修订出台新版政策。揭牌成立普陀区融资服务中心。推动2家区内企业上市挂牌。
消费提振成效显著。坚持“政策+活动”双轮驱动,优化消费供给,社会消费品零售总额同比增长5.8%。推出更大力度汽车促消费补贴政策,举办汽车品质消费嘉年华、龙舟上河图等市级主题活动,真如商圈成为上半年全市零售额增速最快商圈之一。拓展夜间经济消费场景,环球港获评全市五大“夜生活好去处”之一。聚焦“银发+”“亲子+”,推动环宇城成为全市首个“长者友好商城”。聚焦服务消费,鸿寿坊被列入第二批上海市特色餐饮集聚街区培育建设名录。聚焦首发经济,打造“普陀首发主题季”,新增各类高能级首店54家。
招商稳商持续发力。“十亿百千万”新落地项目共计165个,其中税收亿元级项目15个、税收千万元级项目150个,落地规模以上项目投资额640亿元。坚持招商引资和服务企业一体化推进,落实“三习、五赋能、十聊”工作法,有效解决企业各类诉求899项。成立党建引领楼宇(园区)服务专班,实施企业“回家计划”,持续优化楼宇经济生态。初步建成“E企行”招商服务一体化平台,搭建全区企业基础数据库。
高水平开放纵深推进。外贸进出口总额同比增长13.0%。建立总部企业培育库,加拿大健美生(保健品)、德国道依茨(发动机)、瑞士意发薄膜(先进封装)、法国罗盖特贸易(营养食品)获外资总部认定。积极推进进博会工作,第八届进博会普陀交易分团实现意向成交额7.42亿美元,同比增长6%。举办“新企力·新机遇:外企落地与发展”圆桌会、“漫步普陀,解码未来—外籍高管看普陀”、“AI下的外企机遇”等活动,推动外资招引提质增效。
(二)谋创新、聚动能,形成科创驱动的强劲态势
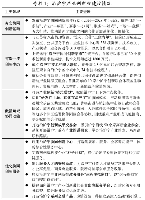
沿沪宁产业创新带建设全面提速。对内设立沿沪宁协同创新专项机制,对外形成“八市一区”常态化联络机制。促进创新要素高效流动,形成资源、需求、合作“三张清单”。建成沿沪宁协同创新中心并运营,打造一站式服务平台。沿沪宁协同创新集市上线运行。成功举办2025世界城市日系列活动暨沿沪宁城市科技和产业协同创新日、首届沿沪宁创新成果展示交易会、沿沪宁协同创新沙龙等高影响力活动。
科技创新活力涌现。推动孵化器量质齐升,新建“碧海创新孵化器”,引进淘宝闪购创新生态企业;新增J-TechHub孵化器入库上海市科技企业孵化器;“网安智谷”孵化器一期正式启动,首批7家网络安全企业入驻。推动国际创新园与美国、德国、奥地利等国家创新资源对接,园区全年新增企业30家、知识产权全年保有量965项。上海清华国际创新中心集成电路研究平台完成张江专项验收,引进落地清华大学高通量阴极荧光成像实验室。依托海纳小镇数创赋能优势,推动真如副中心创建国家数据产业集聚区,成功举办首届海纳大会,开展大模型种子班等系列活动。华东师大集成电路产业学院顺利入驻。发挥“菲尔兹”品牌引领作用,举办AI暑期学校、WAIC“数学之问”论坛等高能级活动。加强中小企业梯度培育,康鹏科技成为“上海市制造业单项冠军”,新增国家级专精特新“小巨人”6家、专精特新中小企业68家、创新型中小企业59家。
人才高地加快建设。持续深化“才聚普陀”品牌实践,优化“1+N”人才政策体系。全面融入市“海聚英才”工作大局,高质量承办“海聚英才”普陀、青岛、新加坡系列赛事。举办“链全球·汇英才·技赋能”2025可持续发展论坛,常态化运营“海聚英才”路演大厅,年内累计举办127场活动,参与近8600人次。新增入选2家“海聚基地”,累计达8家,位居全市前列。构建多层次人才安居保障体系,新增入市安居房源2700余套。举办第六届普陀人才节,启动建设“TOP引力场”一站式人才服务中心。
(三)精谋划、优服务,取得改革创新的突破进展
锚定规划引领“新方向”。完成《普陀区“十五五”规划基本思路》研究,为“十五五”规划《纲要》编制奠定基础。形成“1+27”规划体系,有序推进“十五五”规划《纲要》和区级专项规划编制工作。认真开展“十四五”规划实施情况总结评估,举办“十四五”规划成果新闻发布会。深入贯彻“开门编规划”理念,完成“十五五”规划市民版和企业版问卷调查,召开人大、政协、企业、市民等不同群体座谈会,广泛听取并吸纳各界意见建议。
打造营商环境“强磁场”。高质量完成普陀区优化营商环境8.0版行动方案。发布《普陀区2025年持续优化法治化营商环境行动方案》,成立全市首家科技金融产业解纷中心。优化“施工许可一站式”改革,实现《建设工程施工许可证》等“四证齐发”次,为项目建设提高效率。制定《优化普陀区涉企行政检查实施方案》,全面推广应用“检查码”,开展跨部门联合检查1446次。打造“普惠营商”宣传品牌,推出视频5期,播放量20万次。系统推进社会信用体系建设,编制2025年普陀区三清单,加强信用数据归集和应用,依法依规开展信用修复。
激发市场主体“新活力”。深化国资国企改革,推动国企改革三年行动成果制度化、规范化,完成普陀区国有企业改革深化提升行动。指导国资公司采取各种方式集中清理非正常经营企业,两年累计清理1069家。推进民营经济发展,成功举办普陀区促进民营经济高质量发展大会。深化“政会银企”、“政会法企”、重点项目专项服务机制等服务品牌,举办2025年民营经济高质量发展服务月主题活动。
打造政府效能“新标杆”。在中国政府2024年透明度指数县(市、区)政府评估结果中名列全国第一,在全部八次评估中五次位居全国第一。连续十三年获评“上海市政务公开工作优秀单位”。深化行政复议体制改革,全区各委办局、街道镇负责人出庭应诉率连续五年保持100%。完成7部软法指引编制,赋能基层依法治理。创新打造“开放月+开放日”常态双轨模式,举办第六届政务服务“网办季”、“政府开放月”系列活动,不断提升政务服务水平。
(四)优布局、提品质,绘就水岸联动的优美画卷
重点地区发展能级提升。苏河水岸经济发展带:持续擦亮“半马苏河”品牌,苏州河景观照明四期工程完工,百合桥建成通行,白玉路桥开工建设。苏州河游船推出百年工运红色、沿沪宁产业创新带城市等多款特色主题航班。首次携手中国国际动漫游戏博览会,成功举办第五届“半马苏河”文化旅游节。真如城市副中心:完成“真如翠谷”一期、二期地块出让。推进兰溪路及周边地区更新项目实施。开展“真如之心-上海西站及周边区域”城市设计国际方案征集,高标准打造真如副中心核心区最后一块拼图。京东上海中心项目加速建设,真如社卫中心、真如文体中心等公共服务项目稳定推进。桃浦智创城:桃浦中央公园实现24小时开放,入园人次同比增长219.75%。全年举办房车音乐嘉年华、“艺起TOP·周周有戏”文艺演出、2025全民健身日等50余场活动,公园影响力显著提升。灿瑞科技全球芯片研发中心、绍禹科研项目建设有序推进。宝华住宅项目完工,金隅住宅项目完成地上7层结构施工。
群众居住环境有效改善。深入开展了“两旧一村”改造,启动实施旧住房成套改造5.43万平方米,开展旧住房综合修缮改造36.4万平方米、专项提升改造156万平方米。甘陵小区旧城区改建征收意愿征询通过。真光四小区综合修缮工程完成样板段改造。泰山人民坊建成投用。完成既有多层住宅加装电梯303台。新增建设筹措保障性租赁住房房源5053套(间),实现供应1550套(间),筹措新时代城市建设者管理者之家床位1589张。
美丽普陀建设取得成效。区域环境质量稳中向好,PM2.5平均浓度为26.8微克/立方米,主要河道断面达到或好于Ⅲ类水体比例为100%,重点建设用地安全利用率保持100%。新建绿地15.37万平方米、立体绿化2.5万平方米,新建绿道5.01公里,绿化覆盖率保持全市前列。新建改建4座口袋公园。新建长风8号绿地、武威东路等9条绿道,完成金光绿地一期、二期和新杨公园建设,完成苏州河岸线公园一期景观部分建设项目。竣工架空线入地和杆箱整治项目20.49公里。积极推动可再生能源和新能源发展,完成光伏并网规模7712.35千瓦,超额完成全年目标。完成3个共享充电桩示范小区建设,实施2个老旧小区电力扩容升级改造工程。成功获评第七届全国文明城区称号。
(五)增福祉、补短板,交出温暖厚重的民生答卷
就业保障坚实有力。积极落实稳就业政策,发放就业创业补贴超7700万元,涉及重点群体近5.5万人次、企业4100余家。有效促进各类重点群体积极就业,创新实施高校毕业生就业服务“扬帆”专项行动;加强就业困难人员认定及动态管理,强化公益性岗位托底安置;打造2025年度上海市特色劳务品牌—“普陀城市骑士”,并亮相全国劳务品牌成果展。开展线上线下招聘会440场,提供9500余个岗位、7.1万余人次用工需求。累计建成21个社区就业服务站点,织密“15分钟就业服务圈”。
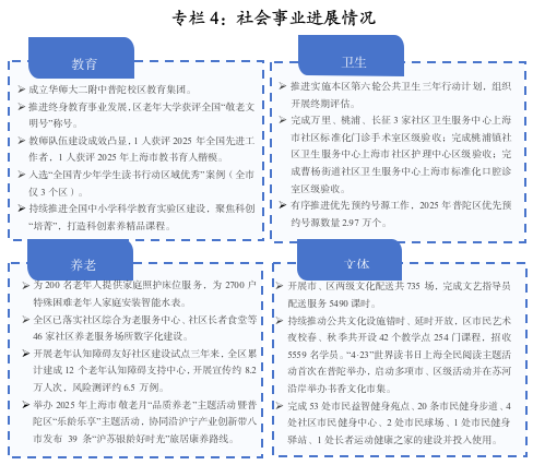
教育发展成效显著。落实立德树人根本任务,获评市“立德树人机制综合改革试点区”。深入推进幼有善育,新增公办幼儿园托班托额300个,全区公办托幼一体园覆盖率达100%。开设小学生爱心暑(寒)托班37个。持续扩大优质教育资源供给,开办华师大二附中普陀实验学校、曹杨二中东校,普陀区老年大学(岚皋校区)竣工。完成东新幼儿园新园区建设工程及铜川学校大修加固工程。上师大四实验、上外附属桃李未来实验学校建设项目等按进度推进。
养老服务精准可及。新增养老床位248张、困难重度残疾人养护床位150张、社区综合为老服务中心1家、社区长者食堂2家、家门口养老服务站5个,完成改建150张认知障碍照护床位,新增为老服务“一键通”用户10521万户。推进银发经济高质量发展示范区建设,加快打造“三区两中心”银发经济发展格局,举办全国养老消费季暨上海银发生活节普陀站活动、银发经济会客厅等活动。发放老年综合津贴5.21亿元,为2.92万老人提供长护险护理服务,开展居家护理服务512.10万人次。
卫生健康普惠提质。区精神卫生中心桃浦院区建成并启用,区康复医院完成竣工验收,真如镇街道社区卫生服务中心异地扩建项目稳步推进。成立上海第九人民医院与普陀区社区标准化口腔诊室专科联盟,推动优质资源下沉。区公共卫生科普中心成功获评市级健康科普基地和首批儿童友好博物馆。全区家庭医生“1+1+1”签约居民58.07万人。全面开展“一人一档”全民参保精准排摸工作,我区参保人数79万余人,参保目标完成率排名全市前列。提供各类医疗保障服务21.56万人次。
文体活动多元丰富。海心剧院等项目稳步推进,区文化馆、刘海粟美术馆(分馆)完成改造提升,苏州河水上运动中心、区冰壶馆建成开放,在全市首开苏州河水上运动常态化试点先河。环球观光台景区获评国家3A级旅游景区,莫干山路艺术街区获评市级旅游休闲街区。实施“社会大美育计划”,区图书馆、上海纺织博物馆获评“社会大美育课堂”市级点位。成功举办2025上海国际MCN大会、2025全民电竞嘉年华、2025上海市民文化节妆造大赛、上海苏州河半程马拉松赛、2025上海十公里精英赛、上海苏州河城市龙舟邀请赛、上海赛艇城市精英赛、TopRun10公里精英赛等高品质活动、赛事。围绕上海西站旅游功能提升,发布“从上海西站出发,沿着沪宁去旅行”系列5条主题线路。
重点群体服务不断升级。全年共开展各类帮困救助39.54万人次。建成10个街镇和287个社区救助顾问服务站点,形成全区覆盖网络。深化“物质+服务”模式,开展20余项社会救助服务项目,覆盖2万余人次。完成追光小屋微改造20户。联动慈善组织围绕重要节点开展“万户助困”“爱心月双结对”等特色活动,拓展帮扶场景。做好退役军人服务保障工作,连续三次获评全国双拥模范城称号。
(六)强治理、维稳定,筑牢智慧高效的安全防线
“三网融合”更加高效。“一网通办”方面,全市首推“一件事智能AI助手”,办理时间、跑动次数大幅减少。全年新增及优化7个“高效办成一件事”,办件量超62万件;新增42个免申事项,办件量16万余件。“一网统管”方面,统一升级区级“一网统管”平台地图,对接市级标准并支撑区域精细化管理。依托“城市治理”引擎,更新接入数据24.34亿条。“一网协同”方面,在全区范围内进一步推广一体化协同管理平台的使用,目前平台累计上线70个应用场景,2025年新上线建设工程看板、多格合一看板等10个应用场景。
基层治理持续加强。推进社区事务受理中心标准化建设,新设45个远程虚拟延伸点位,实现“上门办”街镇全覆盖。在全市率先实现民政服务站街镇全覆盖。完成143个住宅小区物业服务“质价双提升”。推动全区三级综治中心规范化建设,建立“1+3+7+X”[ 1+3+7+X”工作体系:“1”是指坚持区委统一领导;“3”指区、街镇、居村三级综治中心;“7”指七项重点任务;“X”是指相关配套工作机制。]工作体系,率先建成全市首家实战化运行的区级综治中心,实现街镇综治中心规范化建设全覆盖。赋能基层治理,打造区、街镇、综合网格“多格合一”数字看板,汇聚多源数据并向基层综合网格倾斜。深耕楼组建设,打造“社区小事”开放邻里计划品牌。探索平安志愿者队伍“1+2+N”[ 1+2+N”管理模式:“1”指区委政法委牵头全区平安志愿服务工作;“2”指区级层面“普陀区平安志愿者总队”和街镇层面平安志愿服务支队;“N”指沟通联系成立具备专业能力或行业所属的平安志愿服务队伍。]管理模式,成立全市首个区级平安志愿者总队并设立24个支队,上线“平安普陀志愿服务”小程序。
安全稳定不断巩固。高效推进“砺剑”系列、“苏河雷霆”等专项行动,全区刑事案件立案数同比下降10.8%,99.6%的小区实现入民宅盗窃“零发案”。高标准抓好电信网络诈骗案件打防工作,以建强用好“一站式”执法办案侦查中心为牵引,成功侦破全市首起“电诈”领域公安部集群案件。自主研发“普公英3185”无感拦阻系统,全区非接触诈骗案件既遂数、立案数、案损数实现“三下降”。依托“三所联动”机制排查化解矛盾纠纷6.1万余起。有序推进对建筑、消防、燃气、电动自行车等重点领域的专项整治“5+2+X”行动,全域推进城市体检工作,拆除各类违法建筑9.1万平方米。守牢社会稳定底线,落实《维护社会稳定责任制规定》,全年未发生重大涉稳案事件。
2025年,在区委、区政府的坚强领导下,全区上下凝心聚力,共同推动区域经济社会发展稳中向好,136个经济社会发展建设项目有序推进。但也要清醒地看到,当前发展仍面临诸多困难和挑战。一是外部复杂环境和风险影响加剧。中美博弈长期持续,全球治理体系重构、经济增长分化,导致外资外贸的不确定性增加,为高质量发展带来较大挑战。二是区域经济向好的基础仍不稳固。内需拉动作用不足,居民消费与企业投资信心有待激发。科技创新与高端产业的支撑引领作用尚需强化,龙头企业和产业集群的显示度有待提升。三是改革创新潜能未充分释放。营商环境还有提升空间,政策服务的精准性和实效性需进一步增强。四是民生保障和城市运行的任务依然繁重。公共服务供给存在短板弱项,社会治理现代化水平需进一步提升,生态环境保护任重道远,城区安全韧性建设更需常抓不懈。
二、2026年国民经济和社会发展计划
2026年是实施“十五五”规划的开局之年。做好今年工作,要坚持以习近平新时代中国特色社会主义思想为指导,全面贯彻落实党的二十大和二十届历次全会以及中央经济工作会议精神,深入贯彻落实习近平总书记考察上海重要讲话精神,按照十二届市委八次全会、十一届区委十一次全会部署,坚持稳中求进工作总基调,完整准确全面贯彻新发展理念,服务构建新发展格局,着力推动高质量发展,主动服务上海建设“五个中心”重要使命,进一步全面深化改革,扩大高水平对外开放,着力稳就业、稳企业、稳市场、稳预期,推动经济实现质的有效提升和量的合理增长,深化现代化人民城市建设,更好统筹发展和安全,保持社会大局和谐稳定,全力建设“协同创新活力区、半马苏河品质区”,确保实现“十五五”良好开局。
根据上述要求,建议2026年经济社会发展主要目标从经济发展、民生福祉、城市治理三个方面提出17项指标(详见表2)。
(一)胸怀大局,下好高质量发展“先手棋”
坚持把经济发展放在突出位置。紧盯目标全力以赴做好经济运行调度,持续优化落实调度专班工作机制和市、区联动机制,推动各项指标多增少降。推动投资于物与投资于人紧密结合,谋划好“十五五”期间重大项目落地实施,及时做好区域投资运行情况分析,跟踪掌握建设项目的推进情况。加快推进上海自贸区联动创新区建设,复制推广制度创新成果。推动金融赋能沿沪宁重点产业,搭建政银企合作交流平台。统筹推进“十五五”规划《纲要》落地实施,同步发布各类专项规划,开展《纲要》工作任务分解,形成工作方案,推动发展蓝图扎实转化为施工图、实景图。
坚持把提振消费作为基础支撑。进一步扩大优质商品和服务供给,以服务消费带动商品消费。精心组织“五五购物节”和“上海之夏”系列促消费活动,完善多层次商业体系建设,以票根为纽带,强化商旅文体展联动形成活动矩阵。重点举办好汽车品质消费嘉年华等市级标杆活动以及普陀首发消费季等区级特色促消费活动。支持代表性商业载体引入和孵化品牌首店,推动更多国际知名品牌新品首发活动落地,打造“首店+首发+首秀”三位一体生态圈。推动真如市级商圈对标高端消费高地,加速品牌升级,拓展境内外高端消费客群。
坚持把招商引资作为关键抓手。深入推进产业招商政策的优化修订,进一步释放政策张力。实施“招大引强”战略, 瞄准并着力引进产业链关键环节和世界500强、行业龙头等优质企业,加大资本招商、平台招商、场景招商力度。畅通政企沟通渠道,做深做实三级服务专员机制,提高企业归属感。完成楼宇扶持政策的制定修订和实施兑现,加强对全区重点商务楼宇的监测。持续优化“E企行”招服一体化平台,建立健全平台运行机制。
(二)创新聚势,激活科创驱动“强引擎”
塑造科创新优势。持续推进沿沪宁协同创新工作,落实“沿沪宁协同创新三年行动倡议”,充分发挥“沿沪宁协同创新中心”实体平台与“沿沪宁协同创新集市”线上平台的双轮驱动作用,做深做实“三张清单”,完善“揭榜挂帅”机制,培育壮大技术经理人队伍,促进科技成果全链条转化。建强用好重大科创平台,进一步厘清国际创新园发展定位,深化上海清华国际创新中心建设,发挥菲尔兹品牌引领作用。打造海纳小镇数商生态,发挥海纳工程院国际化数字创新优势。提升知识产权转化运用效能,推动技术合同成交总额稳步增长。主动融入上海(长三角)国际科技创新中心建设,举办沿沪宁协同创新日、海纳大会等高水平科创活动,营造活跃开放的创新生态。
集聚产业新动能。将新质生产力发展培育与传统优势产业提质升级相结合,加快构建以“1+2+3”为主体的现代化产业体系。推动大宗商品贸易转型升级,加快普陀区大宗商品生产性互联网服务平台集聚区建设,办好“半马苏河”大宗商品国际贸易论坛,打造特色产业楼宇园区。全面把握新质生产力发展方向,培育壮大智能信息、数智健康2个千亿级主导产业,加快打造苏河芯湾、网安智谷、天地软件园等重要载体,推进环同济生命健康产业带建设,同时加紧布局数字广告、科技服务和科技金融3个百亿级新兴赛道,加快上海国际数字广告园建设,促进专业服务与科技创新深度融合,持续推进上海科技金融产业集聚区建设,着力打造在全市具有一定标识度的产业名片。用好桃浦地区产业空间资源,差异化布局研发中心、智能制造等项目,推动制造业与服务业深度融合。聚焦消费发展趋势,持续拓展悦己经济、银发经济、直播经济、宠物经济等新业态、新模式。
打造人才新高地。深化新加坡海外人才工作站建设,探索拓展西班牙等欧洲国家引才渠道,充分发挥“引才合伙人”及海外联络站作用。有序开展区级杰出、领军、拔尖和青年四大人才计划评选,做好博士生社会实践和博士后相关工作。继续高质量办好“海聚英才”系列赛事峰会,深化运营“海聚英才”常态化路演大厅,用好“才聚普陀”引才奖励政策,加速建设“TOP引力场”一站式人才服务中心,构建近悦远来人才服务生态。支持青年科技人才创新创业,加快建设青年发展型城区。
(三)改革赋能,打造国际一流“软环境”
全面优化营商环境。坚持有效市场和有为政府相结合,制定并落实区营商环境方案9.0版,持续打造“普惠营商”宣传品牌。聚焦涉企检查工作,进一步协同联动、整合资源,切实做到减量增效,减少对企业正常经营的干扰。协调推进服务构建全国统一大市场相关工作。加快推进上海自贸试验区联动创新区建设,复制推广制度创新成果。深入打造社会信用环境,完善“信用+风险”评级体系,推动建立线下融资服务站,加大中小企业融资服务平台推广宣传力度。
全面激发市场主体活力。持续深化区属国有企业改革,推动国有资本向产业升级、城市更新、区域开发和民生保障领域集中。有序推进“一企一业、一业一企”,优化国资布局。积极盘活国企存量资源,推动英雄、悦来芳等老字号品牌焕新升级。大力促进民营经济发展,健全民营经济圆桌会等政企常态化沟通机制,做优做强“政会银企”、“政会法企”等特色服务品牌,增强服务精准度和实效性。依法保护民营企业产权和企业家权益,推动大中小企业协同发展。推动创新资源向企业集聚,新增40家专精特新企业、20家科技小巨人企业。
全面推进依法治区。深化“软法赋能”品牌,总结经验成效,开展软法赋能成果展示交流活动。持续深化行政复议体制改革,依托区综治中心平台,加强行政复议与行政诉讼、人民调解、信访等协调联动,推动行政争议实质性化解。深化“半马苏河”法治驿站特色品牌,开展“半马苏河”红色法治研学行等活动。组织开展好上海市第三十八届宪法宣传周、民法典宣传月等重要时间节点主题法治宣传教育活动。
(四)更新提质,绘就区域协同“全景图”
持续推动重点地区协同发展。苏河水岸经济发展带:进一步提升苏州河滨水公共空间服务功能,持续推进长风公园改造提升,建成开放苏州河影像空间,开展“半马苏河”文化旅游节特色品牌活动。持续推进四中浇铸厂、锦江汽修地块等地块收储事宜,加快长风9号东项目、华东师范大学新渡口学生宿舍等4个结转项目建设。真如城市副中心:持续推动国家数据产业集聚区建设。全力推进“真如之心”“真如翠谷”“兰溪路品质提升”重点项目建设进度,系统提升区域能级品质。加快海心剧院、中环海纳商务中心、京东上海中心等项目建设,完善真如社卫中心、真如文体中心等公共服务配套。进一步推进真如地区电力更新优化工程研究。桃浦智创城:全面增强桃浦中央公园品牌内涵与区域影响力,策划布局一系列文体活动。积极推进智创产城综合体建设,启动613生态工程项目建设,同步稳步推进073街坊景观工程建设。持续推进灿瑞芯片、绍禹科研等重点项目建设。
持续推进美丽普陀建设。落实生态环境分区管控,持续深入打好污染防治攻坚战,建立现代化生态环境智慧监测体系,提升生态环境监管能力。加快推进绿化建设,新建绿地5万平方米,新增城市公园和口袋公园共3座。扩大公园24小时开放范围,新增24小时开放公园3座。全面推进高陵路等10个美丽街区项目建设。统筹推进长寿路、中山北路、武宁路等街区立面改造升级,推进宜川路宜川段风貌提升,竣工架空线入地和杆箱整治10公里。
持续提升居民住房品质。探索建立旧城区改建、综合修缮、旧住房成套改造等综合运用的城市更新模式。启动实施8万平方米以上旧住房成套改造,扩大老旧小区综合修缮改造受益面。有序推进甘陵小区旧城区改建征收,推进10个“类真光四小区”修缮改造,推进曹杨地区、宜川地区等老旧小区城市更新工作。完成100个住宅小区物业服务“质价双提升”。完善保障性租赁住房供应管理和配套服务,筹措供应新时代城市建设者管理者之家床位1600张。
持续完善基础设施网络。推进市属重大工程建设,配合做好S5沪嘉高速功能提升工程建设和S20外环普陀段抬升工程前期工作。推进公共停车泊位建设、新增错峰共享项目、智慧停车场建设等工作,进一步攻坚克难解决停车难问题。有序推进公共(含专用)充电桩建设。积极协调公交线路优化调整,加强公交薄弱区域“最后一公里”建设。继续坚持“一街一品”焕新工程“项目化推进、清单化管理”,推动工作从筹备转向实质建设阶段。
持续推动绿色低碳转型。落实国家、市级节能降碳重点任务安排,持续开展各类碳达峰碳中和试点示范创建。加大力度做好既有建筑节能改造、可再生能源一体化应用、新建国家机关办公建筑和大型公共建筑同步安装能耗监测装置等工作。进一步发挥节能减排专项资金引导作用,推动实施节能减排降碳项目。协调推进光伏项目建设,促进电动汽车充换电高质量发展。
(五)民生为本,绘就美好生活“同心圆”
大力建设教育强区。落实立德树人根本任务,深化五育融合育人机制,不断完善学生身心健康和全面发展的培养体系。健全适应学龄人口变化的教育资源统筹调配机制。全面建设高质量托幼一体幼儿园,逐步推进义务教育小班化教学改革试点,加强初中与普通高中学位供给。推动区域产教融合共同体和沿沪宁产教联合体建设。为市民提供便捷优质的学习体验,提升学习型城区建设效能。加快教育重点项目建设,确保华东师范大学第二附属中学普陀校区新建工程等按进度施工。
扎实推进就业帮扶。增强“政校企社”多方联动,持续实施高校毕业生就业服务“扬帆”专项行动,加大就业见习岗位开发力度,拓展青年群体就业空间。强化前置性和精准化就业帮扶,确保零就业家庭动态清零,兜牢就业困难人员民生底线。不断完善“1+10+N”就业公共服务体系,深化“15分钟就业服务圈”建设,多维度推进社区就业服务站点提质增效。
用心完善养老保障。扩大基本养老服务供给,新增家门口养老服务站10个,完成改建认知障碍照护床位50张。推进为老服务项目实施,优先落实“一键通”紧急呼叫、为特殊困难老年人家庭安装智能水表等刚需服务,稳步推进认知障碍友好社区建设、“老吾老”计划、智能技术提升行动等项目。持续推进新时代“银龄行动”,推进普陀区银发经济“三区两中心”建设。持续推进长护险制度建设。
全面优化卫生健康服务。全力研究推进西部区域性医疗中心新建、真如镇街道社区卫生服务中心异地扩建等重点项目建设。推进上海市社区心理门诊、社区标准化门诊手术室、社区护理中心和社区标准化口腔诊室建设。将家庭医生签约服务延伸至在职、在校等功能社区人群,稳步扩大家庭医生签约覆盖率。推进落实健康上海行动,提升居民健康素养水平。持续推动本区疾控事业高质量发展。落实基本医疗保险参保长效机制。
持续丰富文体活动。统筹沿沪宁城市资源、苏河岸线资源与桃浦生态资源,打造一批具有普陀特色的文化活动和精品旅游线路。持续开展市民艺术夜校、“周末美育课堂”等活动,丰富公共文化供给。谋划办好中国国际动漫游戏博览会、上海国际MCN大会、全民电竞嘉年华等品质活动,举办上海苏州河半程马拉松赛、苏州河城市龙舟邀请赛、苏州河赛艇城市精英赛、上海10公里精英赛、TOP RUN10公里精英赛等IP赛事。持续完善“15分钟社区体育生活圈”。全力办好2025-2026赛季全国冰壶锦标赛。新改建市民球场2片、市民益智健身苑点30处。
(六)治理增效,构建韧性安全“智慧城”
打造数字赋能的智慧城区。拓展沿沪宁跨省通办广度深度,持续拓展“一件事”“免申即享”服务,优化线下“开店一件事”专窗功能和移动端建设。加快“一网统管”场景建设,完善“多格合一”数字看板。推进一体化协同管理平台建设,实现培训覆盖全区机关单位。举办数字化转型活动月等品牌活动,提升活动规格与影响力。加大区块链等数智技术在大宗贸易商品流通体系中的运用,推动沿沪宁主体参与共建城市智能应用场景长三角行业语料平台。
打造协同高效的治理体系。以“平稳有序、选优配强”为目标,高标准推进居村委会换届选举。推动各级综治中心建立完善日常管理、矛盾纠纷处置和督办落实机制,推进居(村)、楼宇、重大项目等综治工作站点建设。深化民主协商,搭建“楼组议事会”“社区评议会”等平台,引导居民、社会组织、共建单位参与社区事务决策。依托“新版社区云”,优化“小事快办”机制并全区推广。推动社区工作者“四百”走访从“全覆盖”向“精准化”升级。加强“15分钟社区生活圈”建设,扩大“爱邻日”主题活动范围。加强群防群治队伍体系能力现代化建设。
打造韧性可靠的安全屏障。持续优化“大安全”工作体系,推进治本攻坚三年行动各项任务圆满收官。针对厂房仓库、建筑工地、工贸行业、电动自行车全链条等重点场所、领域,常态化开展重大事故隐患排查和防范化解。持续构建“大稳定”工作格局,落实《维护社会稳定责任制规定》,扎实开展社会稳定风险评估工作。依托“三所联动”“两楼一平安”等机制,常态化开展社会矛盾纠纷排查化解。深化“砺剑”系列打击整治行动,加快推进社会治安整体防控体系和能力现代化,提升城区安全韧性。持续防范应对雨雪冰冻、台风汛期等极端天气,强化风险提示和监测预警。
三、2026年普陀区经济社会发展建设项目安排
2026年经济社会发展建设项目的安排原则:一是聚焦基础设施项目,完善重点地区功能配套。以桃浦智创城、真如副中心、苏河水岸经济发展等重点地区建设为契机,强化统筹协调和综合保障,持续完善基础设施和功能配套,明确项目建设进度和完成目标,高质量、高标准、高效率推进项目建设。二是聚焦民生保障和公共服务项目,优化资源供需平衡。以解决群众急难愁盼为目标,精准谋划教育、旧住房改造、文体场馆等基本民生项目和公共服务建设布局和资源供给,积极响应、有序推进,接续实施好一批惠民有感、品质卓越的重点项目,在保障和改善民生福祉的同时,不断丰富群众精神文化生活,切实提高人民生活质量和幸福感、满意度。三是聚焦社会领域投资项目,全力稳投资促发展激活力。以规划为引领,持续优化国土空间布局和产业结构,科学安排建设计划,统筹保障发展任务,扩大有效投资,激发民间资本投资活力,充分发挥高水平规划引领区域高质量发展的先锋引擎作用。
2026年安排经济社会发展建设项目122个,其中重点建设项目50个,包括市政基础设施类项目16个、民生保障类项目5个、公共服务类项目7个、功能性项目14个、住宅类项目8个。122个建设项目中包含结转在建项目81个、新开建设项目41个。
附件:2026年普陀区经济社会发展建设项目安排
热点资讯