返回
行业资讯
公司动态
政策解读
公告公示
申报通知
推荐
热点资讯
【天津】
关于印发天津市制造强市建设三年行动计划(2021—2023年)的通知
【天津】
天津市人民政府办公厅关于印发天津市科技创新“十四五”规划的通知
【天津】
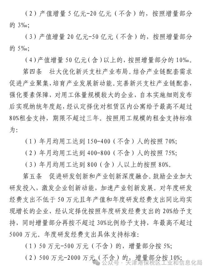
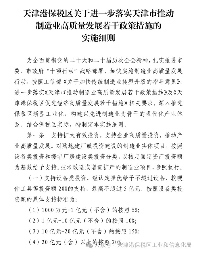
【重磅发布】天津港保税区管理委员会关于印发《天津港保税区关于进一步落实天津市推动制造业高质量发展若干政策措施的实施细则》的通知
政策文件 / 2026-04-16 14:51:46